Wing Pinger by Meng Qi in VCV Rack

Hi!

So my patch emulating the Wing Pinger of Meng Qi is coming to a first version ready to be shared with everyone, if you are interested. It is a very clever design by Meng Qi and with the new CF100 of Cytomic the patch is really coming together.

I am still tidying up the patch, but will post the patch file soon. As a quick test and demo I recorded a short lullaby.

hope you like it!

10 Likes

!!EDIT: I had some small errors in the midi control. I believe it is fixed now! attached is the corrected patch file. Thanks!

So here is the patch!

I tweaked some parts a bit after the last testdrive to compensate some self-oscillating behaviour in the frequency ranges (the high range was a bit too loud/ aggressive, so I tamed it a bit)

Meng Qi Wing Pinger

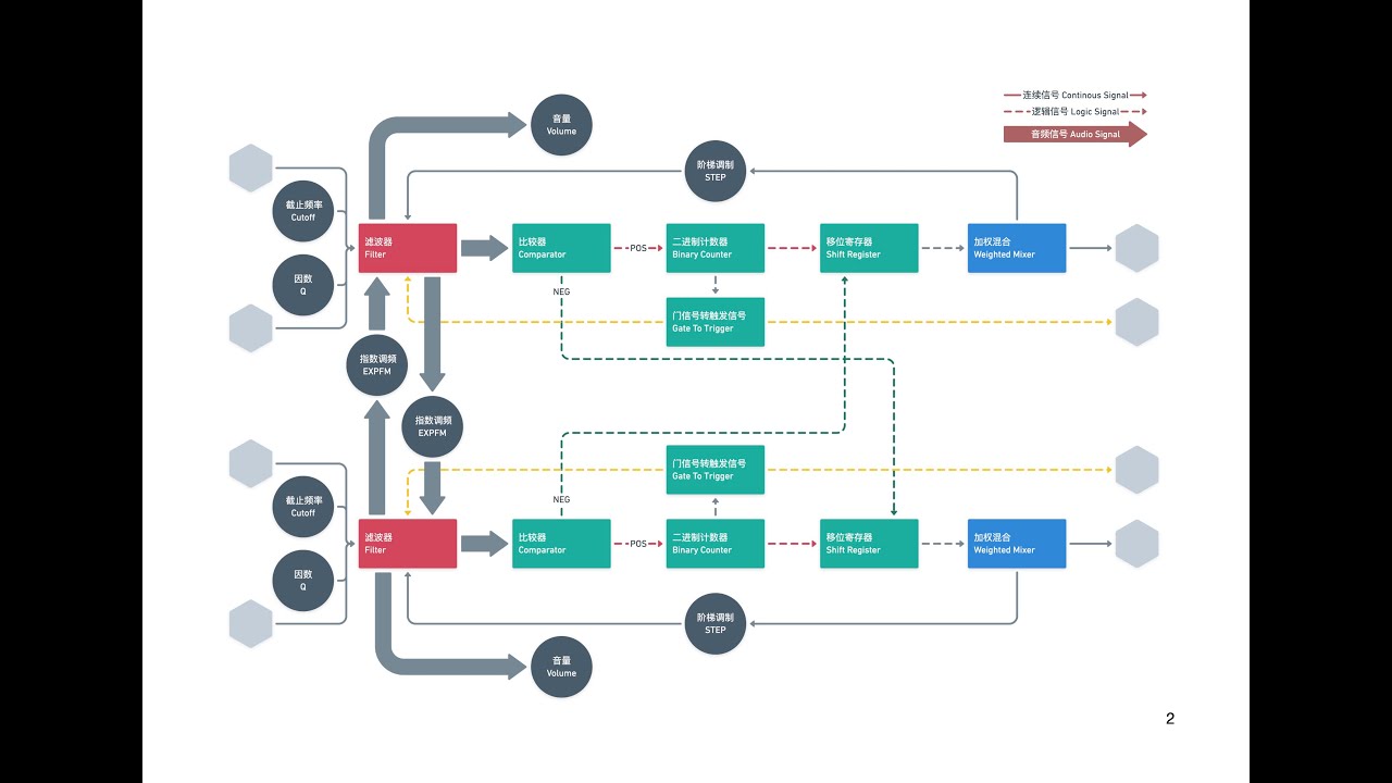
The Wing Pinger is an analog musical instrument, centered around a pair of 4-pole resonating low pass filters. This patch is an emulation of the instrument. There are a few added modifications as well, which seemed useful to me but keeps the spirit of the instrument. The emulation is done by reading the manual and watching and listening to demo’s, tutorials and interviews. Unfortunately I do not own a hardware version and I hope this patch comes close to the original. Describing such a versatile instrument in words is a bit thankless, but below is some guidance to what the Wing Pinger and the patch is about. At the end of this text you will also find an explanation of the modifications/differences with the hardware Wing Pinger.

Credits for the idea and concept goes to Meng Qi, the designer of the instrument. I have added the flow diagram of the instrument which is included in the original manual. This diagram made it possible for me to create this patch. I cannot thank Meng Qi enough for his generosity and creative mind!

I have experimented and tweaked the controls a lot and believe the end-result is as musical as possible. But since it is an emulation in a modular form, feel free of course to experiment yourself with the patch! I think I used only free modules, except for two:

  1. Host FX by VCV I use it as for a send effect in the end, so you can leave out if you want.

  2. CF100 by Cytomic This one is the main module of the patch, so it is obligatory. Sorry. You can use another filter, but this means you have to tweak and alter the patch a lot.

Here you can find a text file of the used modules: WING PINGER_MENG QI 23.txt (1.8 KB)

Here you can download the patch. The description below is also in the patch itself. Enjoy and hope you like it! WING PINGER_MENG QI 23_1.1.vcv (19.1 KB)

EDIT: I had some small errors in the midi control. I believe it is fixed now! attached is the corrected patch file. Thanks!

[from the official description]

Filter Pinging

Wing Pinger exploits the idea of filter pinging (the operation of using narrow pulses as filter input). With Q near self-oscillation it makes naturally decaying tones of various lengths, assembling sounds from percussions to plucking. A special Q compensation is implemented, to balance pinging behaviors at different pitches.

Intuitive Playability

Essential controls unveil the complex synthesizer patch hidden within, respond musically to your playing. Control layout is in symmetric, follows natural hand position with comfortable spacing. All control components are of light action and silky smooth. As the signals from filters generate pulses and modulations, the Q controls become playful and interactive.

Chaos

With multiple feedback and cross modulation paths, Wing Pinger operates according to the principles of chaos theory. All parameters except volume are interactive, future outputs are related to the current state as well as parameter settings.

Tonal Patterning

Be chaotic at will, you don’t miss the expressions from melodies. Wing Pinger is capable of generating pentatonic patterns from its carefully weighted STEP modulation. With practice, you can play noise or melody at will.

External Sound Processing

Process stereo or dual mono signals through the filters, add spice to the tone, generate movements with special Wing Pinger modulations.

CV / Gate

Use TRIGGER outputs to sync external synthesizers to filter pings. STEP outputs are weighted mixes from shift registers.

Keyboard

The touch keyboard in the hardware is a dual midi controller, where you can control and ping the filters in different modes. Each controller governs a filter, so the filters can act independent from each other. The three modes are:

Pinging - ping the filter manually by pressing a pitch Pinged - an arpeggiator loops in the order of the pressed keys. Latch - same as Pinged, but the keys are now latched: the arpeggiator is in hold mode

Wing Pinger in VCV Rack

This patch is as faithful as possible to the hardware, but there are a few differences/modifications. Below are descriptions of the most noticeable. The modifications have separate controls and can be turned on or off in order to stay more or less in line with the original instrument.

Layout

The original layout could not be used satisfactory in VCV Rack. The controls are created mainly with the MindMeld PatchMaster modules, which resulted in another symmetrical layout of the controls. It follows more the control layout of some prototypes. Instead of filter 1 and 2, I have used resp. L and R. This also gave an opportunity to a more flexible stereo output (in the original I believe the two filters are hard panned)

Stereo Out

The two channels can be panned flexible across the stereo output; stereo being two monochannels combined actually. With the RL ↔ LR knob you can pan the two filters: CW - the 2 channels are hard panned. Each channel comes only out of one channel. Noon - the 2 channels are mixed and equally distributed on both channels [mono] CCW - the 2 channels are “inverted” with R coming out of Left and L out of Right

Keyboard

The Pianoid modules can be used as a monitor for a connected Midi Controller or can be used as a standalone controller when nothing is patched to the inputs. You can read more on this by visiting the manual of the developer of the module. I have named the 3 keyboard modes differently for some clarity. The behaviour is the same. I also have implemented a way to use a computer keyboard as dual controller. If you connect another midi controller or two independent working ones, this adaptation can be skipped. The keyboard is split and the upper octave is transposed down. This results in two octaves which function the same and independently. When you want to change the octaves, use the octave controls OCT L and OCT R in the PatchMaster though, or it will make the controllers not function correctly otherwise. Or you can change the view of the Pianoid module of course: this will not change the behaviour.

Crossping

In the original this is a two-way switch: Crossping and Pingless. With Pingless, the cross-modulation is bypassed and you can use the filters without it being triggered by the comparators. In this mode you can also not use the arpeggiator of the keyboard. To do so, you have to have Crossping turned on. In the patch, the two-way switch is replaced by an ON/OFF button: When turned on, it lights up yellow.

Speed

The patch implements more speed control. In the original there is only Slow and Fast. In the patch, you can step through more counter dividers per channel and create subtle and or playful ratios.

Density

This controls the probability of a trigger actually pinging the filter. It also makes the Wing Pinger behave more surprising. Play around with different speeds and densities for a wide spectrum of behaviours.

QNT

The “STEP” control is quantized to chromatic 12-tet intervals. When off, the STEP modulation can be really microtonal, which is great for a lot of purposes, but sometimes a quantizer can smooth out some dissonance in a musical way: the quantized behaviour of STEP is a fun way when combined with the arpeggiator of the keyboard. The STEP output as patch-point is always un-quantized, as it is the direct output of the shift registers.

Velocity

The velocity is a mix of the two STEP outputs, and this attenuates not only the Volume of each channel, but also the EXP FM amount.

Timbre

This is a subtle modification, inspired by Rob Hordijk, where the LP2 output is fed back to the FM input of the filter. This bends the waveshape of the oscillating sine and creates some all harmonic distorion. The result is a more bright timbre: adjust to taste.

Drive

Here you can control the DRIVE parameter as implemented by Cytomic in the CF100 module.

AUDIO IN

This is implemented though an extra MindMeld channel, so you can monitor and attenuate the signal more easily.

End of Chain (EoC)

In the patch there is a limiter implemented, to safeguard your ears. Especially with feedback patches, you always have to be careful for unexpected loud bursts. Be kind to your ears - especially when using headphones! I also did some crude EQ-ing which you of course can bypass or change by taste. There is also one SEND module implemented, for using send effects like reverb, delay etc more easily. Adding more SENDs is easy.

8 Likes

Here is the first demo of the patch. A slow percussive pinging garden :slight_smile:

I did not use the midi keyboard in this song. Just slowly changing some parameters in the controls.

Enjoy!

1 Like

Demo 2 ahead.

This time it creates bells and starry skies with fast and VERY high frequencies!

2 Likes

In case anyone messes with this and can’t get any sound to come out, notice that the audio out is patched to outputs 5 and 6 of the Audio 8 module. Since I don’t have that many outputs, I wasn’t hearing anything. Changing those to go to outputs 1 and 2 made the patch audible.